System Monitor

System Monitorは、SC-OBC-A1 FPGAのシステムを監視するためのモジュールです。

このモジュールは以下の機能を実装しています。

  • FPGA Watchdog機能

  • Hardware Monitor機能

  • SEM Controller機能

  • Board Health Monitor機能

FPGA Watchdog

SC-OBC-A1 FPGAのシステムは、TRCHによって監視されます。 SC-OBC-A1 FPGAは System Monitorが収集した FPGA内部の状態を Watchdog signal (FPGA_WATCHDOG)を通じて TRCHに伝えます。 TRCHは FPGAが出力する FPGA_WATCHDOG信号が定期的にトグルしている間、FPGAが健全に動作していると判断します。

SEM Controller

SEM (Soft Error Mitigation) Controllerは、AMD (旧 Xilinx) FPGAのコンフィギュレーションメモリで発生したソフトエラーの検出 及び訂正を行う、AMD (旧 Xilinx) から提供されるソリューションです。 SC-OBC-A1 FPGAはこの機能をシステムに組み込み、SEM Controllerの状態を System Monitorのレジスタから読み出す機能を持っています。

CPUが正常に動作している場合でも、SEM Controllerが訂正不能なエラーを検出した場合や、SEM Controller自体に障害が発生した場合には、SC-OBC-A1 FPGAに深刻な障害が発生する可能性があります。 そのため、深刻な障害が発生する前に再起動することにより、システムを健全な状態に保つ事が可能です。

SC-OBC-A1 FPGAは以下の構成でSEM Controllerを実装しています。

項目 設定 説明

エラー訂正/修復方法

拡張修復

ECCおよび CRCアルゴリズムに基づく訂正を行います。1ビットのエラーまたは、隣接する 2ビットのエラーを訂正します。

エラー分類機能

未サポート

検出したすべてのエラーがエッセンシャルビットか非エッセンシャルビットかの分類はできません。全てエッセンシャルビットと判断します。

エラーモニタ機能

未サポート

SEM Controllerが持つモニターインタフェースは実装していません。System Monitorのレジスタから簡易的なステータスを参照することにより、SEM Controllerを管理します。

エラー挿入機能

サポート

ソフトウェアのテストのため、エラーを強制的に挿入する機能を持っています。

SEM Controllerの仕様詳細については、AMD (旧 Xilinx) ドキュメント「PG036: LogicCORE IP Soft Error Mitigation Controller v4.1製品ガイド」を参照してください。

SEM Controller Interrupt

SEM Controllerは 4つの要因の割り込みを出力します。 SEM Controllerの割り込みは、System Monitor Interrupt Registerのビット 11:8にマッピングされています。

  • SEM Error Correction Interrupt

SEM Controllerがコンフィギュレーションメモリのエラーを検知し、訂正・修復した事を示す通知ビットです。 この割り込みは、SEM Controllerが正常にコンフィギュレーションメモリのエラーを訂正し修復した事を示すものであり、システムは健全に保たれている事を示します。 この割り込みがセットされる時、SEM Error Correction Count Registerの値が +1されます。

  • SEM Uncorrectable Interrupt

SEM Controllerがコンフィギュレーションメモリに訂正不能なエラーを検出した事を示す通知ビットです。 この割り込みが発生した時、コンフィギュレーションメモリには障害が発生しています。 エッセンシャルビットに障害が起きた場合、FPGAの回路が不正な状態となっている可能性があります。 そのため、このエラーが発生した場合はシステムを再起動する事を推奨します。

  • SEM Halted Interrupt

SEM Controllerが Haltした事を示す通知ビットです。 この割り込みは何らかの異常により、SEM Controllerに自体に障害が起き、動作を停止した事を示します。 このエラーが発生した後は、SEM Controllerによるコンフィギュレーションメモリのエラー検出と訂正は行われません。 そのため、このエラーが発生した場合はシステムを再起動する事を推奨します。

  • SEM Heartbeat Timeout Interrupt

SEM Controllerの Heartbeat信号が停止した事を示す通知ビットです。 この割り込みは何らかの異常により、SEM Controllerに障害が起き、Heartbeat信号を出力できなくなった事を示します。 このエラーが発生した後は、SEM Controllerが正常に動作していない可能性があります。 そのため、このエラーが発生した場合はシステムを再起動する事を推奨します。

Board Health Monitor (BHM)

Board Health Monitor (BHM)は、OBC Module上に搭載するセンサーから簡単にデータを取得するための機能です。

OBC Moduleには、2つの Current Voltage Monitorと 3つの 温度センサーを搭載しています。 これらのセンサーは I2C規格のバスで SC-OBC-A1 FPGAと接続されています。 BHMはセンサーにアクセスするためのシーケンサーが実装されており、センサーからのデータをレジスタに格納します。 これにより、ソフトウェアによる煩雑な処理を実行しなくても、センサーからデータを取得する事ができます。

BHMが、センサーからデータを取得するタイミングは General Purpose Timerの Hardware Interrupt Timerによって決定します。 Hardware Interrupt Timerを Hardware Schedulerとして動作させる事で、BHMに定期的にセンサーデータの取得トリガを生成します。 BHMは、センサーのデータ取得トリガを検出したタイミングで、センサーに対する I2Cアクセスを行い データを取得します。

尚、Current Voltage Monitorは Texas Instruments社の INA3221-Q1、温度センサーは Texas Instruments社の TMP175-Q1を搭載しています。 センサーやセンサーからの取得データの詳細は、各データのデータシートを参照してください。

BHMの I2Cアクセス

BHMは 3つの I2Cアクセスを行うことができます。

センサーデバイスの初期化

  • レジスタアクセスによりセンサーの初期化要求を発行すると、センサーの初期化のための I2Cアクセスを行います

  • センサーの初期化を行うアドレスや初期化データは、RTL設計時に Verilogのパラメータで設定する事ができます

センサーデータの取得

  • Hardware Schedulerからのトリガを検出すると、センサーからデータを取得するための I2Cアクセスを行います

  • Current Voltage Monitorからのデータ取得は、General Purpose Timerの Hardware Interrupt Timer Output Compare Channel 2が発生するトリガで開始されます

  • 温度センサーからのデータ取得は、General Purpose Timerの Hardware Interrupt Timer Output Compare Channel 3が発生するトリガで開始されます

ソフトウェア指示による I2Cアクセス

  • ランタイムでセンサーの設定を変更したり、センサーが出力した Alertをクリアする目的で、簡単なレジスタアクセスで任意の I2Cアクセスを行います

センサー構成

BHMに接続するセンサーと、BHMによって取得されるセンサーデータ 及びセンサーデータが格納されるレジスタアドレスの一覧を以下に示します

センサー センサーデバイス センサーレジスタアドレス センサーデータ BHMレジスタアドレスオフセット

Current Voltage Monitor 1

INA3221-Q1

0x01

VDD_1V0 Shunt Voltage

0x2020

0x02

VDD_1V0 Bus Voltage

0x2024

0x03

VDD_1V8 Shunt Voltage

0x2028

0x04

VDD_1V8 Bus Voltage

0x202C

0x05

VDD_3V3 Shunt Voltage

0x2030

0x06

VDD_3V3 Bus Voltage

0x2034

Current Voltage Monitor 2

INA3221-Q1

0x01

VDD_3V3SYSA Shunt Voltage

0x2038

0x02

VDD_3V3SYSA Bus Voltage

0x203C

0x03

VDD_3V3SYSB Shunt Voltage

0x2040

0x04

VDD_3V3SYSB Bus Voltage

0x2044

0x05

VDD_3V3IO Shunt Voltage

0x2048

0x06

VDD_3V3IO Bus Voltage

0x204C

Temperature Sensor 1

TMP175-Q1

0x00

Temperature

0x2050

Temperature Sensor 2

TMP175-Q1

0x00

Temperature

0x2054

Temperature Sensor 3

TMP175-Q1

0x00

Temperature

0x2058

センサーデータ自動取得のためのレジスタアクセス手順

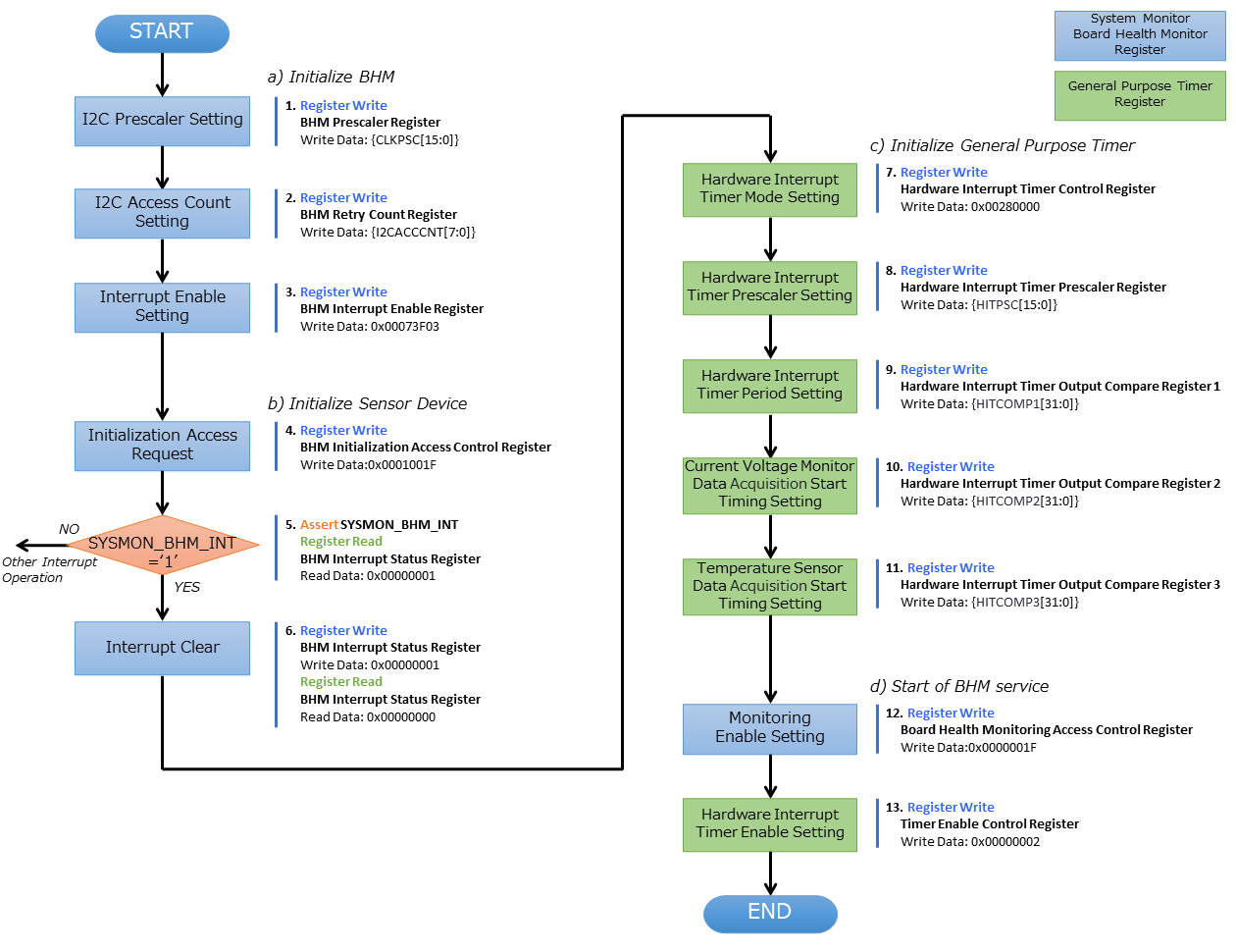
この章では、SC-OBC-A1 FPGAのシステムが起動してから、BHMによって Current Voltage Monitorと温度センサーから、センサーデータを自動取得させるためのレジスタアクセス手順を説明します。

BHMによるセンサーデータの自動取得を開始するためには、a) BHMの初期化、b)センサーデバイスの初期化、c) General Purpose Timerの初期化、d)BHMサービス開始 の処理を行う必要があります。 本手順では、General Purpose Timerの初期化も行います。 General Purpose Timerのレジスタ仕様の詳細は「General Purpose Timer」の章を参照してください。

bhm_initilize
Figure 1. センサーデータ自動取得のためのレジスタアクセス手順
  1. BHM Prescaler Registerに I2Cの通信速度を設定します I2Cの通信速度は、必ず Standard-mode (100Kb/s)以下にしてください Standard-mode以上の速度にすると、正しく通信できない場合があります。 BHM Prescaler Registerの初期値は、システムクロックが 48 MHzの場合に 100 Kb/sとなる 0x77に設定されています。 システムクロックが 48 MHzの場合は、特に理由が無い限り設定値を 0x77のままにしてください。

  2. BHM Retry Count Registerに I2C通信のリトライ回数を設定します BHMは、I2C通信を行ったときにエラーを検出すると、このレジスタで設定した回数の自動リトライを行います。 BHM Retry Count Registerの初期値は リトライ回数 "2"に設定されています。

  3. BHM Interrupt Enable Registerに 割り込みの有効化設定をします本手順を実行するためには、最低限 Bit 0と Bit 13:8を設定してください。

  4. BHM Initialization Access Control Registerの書き込み、センサーデバイスの書き込みを開始します 初期化を行う対象の INITENビットと BHM_INITREQビットに "1"をセットする事でデバイスの初期化が開始されます。

  5. SYSMON_BHMINT割り込みにより、センサーデバイスの初期化完了を検出します SYSMON_BHMINT割り込み発生時、BHM Interrupt Status Registerの BHM_INITACCENDビットが "1"にセットされているとき、デバイスの初期化が完了したと判断できます。 この時、BHM Interrupt Status Registerの Bit 12:8の I2CERRビットがセットされていない事を確認してください。 I2CERRビットがセットされている場合、手順 2で設定した I2C通信のリトライ回数を超えるエラーが発生した事を示します。

  6. BHM Interrupt Status Registerの BHM_INTACCENDビットに "1"を書き込み、割り込みをクリアしてください

  7. Hardware Interrupt Timer Control Registerに、Hardware Interruptの発生方式を設定します レジスタの設定は、必ず次の通りに設定してください。 GPTMR_HITRUNMDビットを Restartモード (設定値 0b0)、GPTMR_HITOPMD2/GPTMR_HITOPMD3フィールド パルス割り込み出力 (設定値 0b10)。 GPTMR_HITOPMD2の設定は Current Voltage Monitorからのデータを取得するために設定する必要があり、GPTMR_HITOPMD3の設定は温度センサーからデータを取得するために設定する必要があります。

  8. Hardware Interrupt Timer Prescaler Registerに、Hardware Interrupt Timerのプリスケーラー設定を行います Hardware Interrupt Timerの動作クロックは 24 MHzです。 設定方法の詳細は Hardware Interrupt Timerのレジスタ設定を参照してください。

  9. Hardware Interrupt Timer Output Compare Register 1 に、Hardware Interrupt Timerの周期を設定します

  10. Hardware Interrupt Timer Output Compare Register 2 に、Current Voltage Monitorのセンサーデータ取得タイミングを設定します

  11. Hardware Interrupt Timer Output Compare Register 3 に、温度センサーのセンサーデータ取得タイミングを設定します

  12. BHM Access Control Registerの MONIENビットを "1"にセットし、各センサーからのデータの自動取得を有効化します

  13. Timer Enable Control Registerの HITENビットを"1"に設定し、Hardware Interrupt Timerの動作を開始します

12、13の処理が完了すると、BHMは Hardware Interrupt Timerが生成するタイミングで、センサーに対し I2C通信を行いセンサーデータを取得します。 BHMがセンサーデバイスから取得したデータは、Monitor Registerに格納されます。

以下に Hardware Interrupt Timerの周期を 1秒とし、Current Voltage Monitorの読み出しタイミングを 100 ms、温度センサーの読み出しタイミングを 200 msとした場合のレジスタ設定を示します。

bhm_hardware_interrupt_timing
Figure 2. Hardware Interrupt Timerを 1秒周期にした時の、センサーデータ自動受信の例
  • 手順 8で行う Hardware Interrupt Timer Prescaler Registerに 0x5DBFを設定する事で Hardware Interrupt Timerのカウントアップ時間を 1msとする

  • 手順 9で行う Hardware Interrupt Timer Output Compare Register 1に 0x3E8を設定する事で Hardware Interrupt Timerの周期を 1秒とする

  • 手順 10で行う Hardware Interrupt Timer Output Compare Register 2に 0x64を設定する事で、Current Voltage Monitorのデータ読み出し開始タイミングを 100 msとする

  • 手順 11で行う Hardware Interrupt Timer Output Compare Register 3に 0xC8を設定する事で、温度センサーのデータ読み出し開始タイミングを 200 msとする

Current Voltage Monitorのデータ読み出しは 6 ms、温度センサーの読み出しは 1.5 msかかります。 そのため、Hardware Interrupt Timerの周期は 7.5 msより大きな時間に設定してください。 また、各センサーデバイスには AD変換時間があり、短い周期でデータを読み出した場合には、まだセンサーデバイスのデータ更新が行われていない場合があります。

詳細は各センサーデバイスのデータシートを参照してください。

センサーデバイスの初期化のためのレジスタアクセス手順

この章では、BHMによるセンサーデバイスの初期化のためのレジスタアクセス手順について説明します。

BHMは、ソフトウェアからのレジスタアクセスにより、センサーデバイスの初期化要求を受けると、I2Cアクセスを行いセンサーデバイスに初期設定値を書き込みます。 センサーデバイスの初期化のためのレジスタアクセス手順を以下に示します。

bhm_sensor_init
Figure 3. センサーデバイスの初期化のためのレジスタアクセス手順
  1. BHM Initialization Access Control Registerの初期化を行うセンサーデバイスに対応する Initialization Enableと INIT_REQビットをセットします。 INIT_REQビットをセットされると、Initialization Enableがセットされたセンサーデバイスへの初期化のための I2Cアクセスが開始されます。

  2. BHMによるセンサーデバイスへの書き込みアクセスの完了は、SYSMON_BHMINT割り込みのアサートにより検出する事ができます。 割り込みを検出したとき、BHM Interrupt Status Registerの BHM_INITACCENDビットがセットされている場合、センサーデバイスの初期化のための I2Cアクセスが完了した事を示します。 BHM_INITACCENDがセットされたときは、I2CERRビットの確認を行い I2Cアクセスにエラーが発生したかどうかを確認します。 I2CERRビットがセットされていないとき、そのセンサーデバイスのアクセスは正常に完了したと判断できます。

  3. Board Health Interrupt Status RegisterのBHM_SWACCENDビットに "1"を書き込むと、BHM_SWACCENDビットをクリアする事ができます。

以下に、初期設定を行うセンサーデバイス、デバイスアドレス、初期設定値の一覧を示します。 尚、初期設定値は、RTL設計において Verilog Parameterで変更する事ができます。

Table 1. デバイス初期設定一覧 (default)
Device Address 初期設定値 Description

Current Voltage Monitor1

0x07: Channel-1 Critical-Alert Limit

0x2710

VDD_1V0の Critical-Alertをシャント電圧: 50mV (シャント電流: 5A)に設定

Current Voltage Monitor1

0x08: Channel-1 Warning-Alert Limit

0x1770

VDD_1V0の Warning-Alertをシャント電圧: 30mV (シャント電流: 3A)に設定

Current Voltage Monitor1

0x09: Channel-2 Critical-Alert Limit

0x2710

VDD_1V8の Critical-Alertをシャント電圧: 50mV (シャント電流: 5A)に設定

Current Voltage Monitor1

0x0A: Channel-2 Warning-Alert Limit

0x1770

VDD_1V8の Warning-Alertをシャント電圧: 30mV (シャント電流: 3A)に設定

Current Voltage Monitor1

0x0B: Channel-3 Critical-Alert Limit

0x2710

VDD_3V3の Critical-Alertをシャント電圧: 50mV (シャント電流: 5A)に設定

Current Voltage Monitor1

0x0C: Channel-3 Warning-Alert Limit

0x1770

VDD_3V3の Warning-Alertをシャント電圧: 30mV (シャント電流: 3A)に設定

Current Voltage Monitor1

0x0F: Mask/Enable

0x0C00

Current Voltage Monitor 1の Critical-Alertピン、Warning-Alertピンのラッチの有効化を設定

Current Voltage Monitor2

0x07: Channel-1 Critical-Alert Limit

0x2710

VDD_3V3SYSAの Critical-Alertをシャント電圧: 50mV (シャント電流: 5A)に設定

Current Voltage Monitor2

0x08: Channel-1 Warning-Alert Limit

0x1770

VDD_3V3SYSAの Warning-Alertをシャント電圧: 30mV (シャント電流: 3A)に設定

Current Voltage Monitor2

0x09: Channel-2 Critical-Alert Limit

0x2710

VDD_3V3SYSBの Critical-Alertをシャント電圧: 50mV (シャント電流: 5A)に設定

Current Voltage Monitor2

0x0A: Channel-2 Warning-Alert Limit

0x1770

VDD_3V3SYSBの Warning-Alertをシャント電圧: 30mV (シャント電流: 3A)に設定

Current Voltage Monitor2

0x0B: Channel-3 Critical-Alert Limit

0x2710

VDD_3V3IOの Critical-Alertをシャント電圧: 50mV (シャント電流: 5A)に設定

Current Voltage Monitor2

0x0C: Channel-3 Warning-Alert Limit

0x1770

VDD_3V3IOの Warning-Alertをシャント電圧: 30mV (シャント電流: 3A)に設定

Current Voltage Monitor2

0x0F: Mask/Enable

0x0C00

Current Voltage Monitor 2の Critical-Alertピン、Warning-Alertピンのラッチの有効化を設定

Temperature Sensor1

0x01: Configuration register

0x0200

Temperature Sensor 1の ALERTピンの動作を Interrupt Modeに設定 (1Byteのレジスタの為、MSB Byteの書き込み値に設定される)

Temperature Sensor1

0x02: TLOW register

0x4B00

Temperature Sensor 1の TLOWを 75℃に設定

Temperature Sensor1

0x03: THIGH register

0x5000

Temperature Sensor 1の THIGHを 80℃に設定

Temperature Sensor2

0x01: Configuration register

0x0200

Temperature Sensor 2の ALERTピンの動作を Interrupt Modeに設定 (1Byteのレジスタの為、MSB Byteの書き込み値に設定される)

Temperature Sensor2

0x02: TLOW register

0x4B00

Temperature Sensor 2の TLOWを 75℃に設定

Temperature Sensor2

0x03: THIGH register

0x5000

Temperature Sensor 2の THIGHを 80℃に設定

Temperature Sensor3

0x01: Configuration register

0x0200

Temperature Sensor 3の ALERTピンの動作を Interrupt Modeに設定 (1Byteのレジスタの為、MSB Byteの書き込み値に設定される)

Temperature Sensor3

0x02: TLOW register

0x4B00

Temperature Sensor 3の TLOWを 75℃に設定

Temperature Sensor3

0x03: THIGH register

0x5000

Temperature Sensor 3の THIGHを 80℃に設定

センサーデバイスの初期化のための I2Cアクセスの実行中に、BHM Retry Count Setting Registerに設定されている回数の I2Cエラーが発生した場合、BHM Interrupt Status Registerの対応するセンサーデバイスの I2CERRビットがセットされます。 また、I2Cエラーが発生したデバイスへの以降の初期化設定はスキップされます。 ひとつのセンサーデバイスに I2Cエラーが起きても、I2CERRビットがセットされていないセンサーの初期化アクセスは正常に完了しています。

ソフトウェア指示によるセンサーデバイスへの I2Cアクセス

この章では、SC-OBC-A1 FPGAに実装されるセンサーデバイス (Current Voltage Monitor 及び 温度センサー)に、ソフトウェアの指示によりアクセスする方法を説明します。

BHMは、RTLに指定する Verilog parameterの値に従い、センサーデバイスのレジスタを初期化する機能を持っています。 この機能とは別に、センサーデバイスのレジスタに対し 任意の I2Cアクセスを行いたい場合は、ソフトウェア指示によるセンサーデバイスへのアクセスを行います。

ソフトウェア指示によりセンサーデバイスのレジスタにデータを書き込むためのレジスタアクセスフローを以下に示します。

bhm_sw_write_seq
Figure 4. ソフトウェア指示によるセンサーデバイスのレジスタ書き込みフロー
  1. センサーデバイスに書き込む 2 Byteのデータを BHM Software Access Write Data Registerに書き込みます。 このレジスタに書き込まれたデータがそのままデバイスのレジスタに書き込まれます。

  2. レジスタ書き込みを行うセンサーデバイスとレジスタアドレスを設定するため、BHM Software Access Control Registerの BHM_SWDEVSELと BHM_SWREGADRを書き込みます。 同時に、センサーデバイスへの書き込みアクセスを行うため、BHM_SWRWSELに "0" (Write Access)を設定し、BHM_SWACCREQに "1"をセットします。 BHM_SWACCREQビットが "1"にセットされた事をきっかけに、BHMはセンサーデバイスへの I2Cアクセスを開始します。

  3. BHMによるセンサーデバイスへの書き込みアクセスの完了は、SYSMON_BHMINT割り込みのアサートにより検出する事ができます。 割り込みを検出したとき、BHM Interrupt Status Registerの BHM_SWACCENDビットがセットされている場合、ソフトウェア指示によるセンサーデバイスへの I2Cアクセスが正常に完了した事を示します。

  4. Board Health Interrupt Status RegisterのBHM_SWACCENDビットに "1"を書き込むと、BHM_SWACCENDビットをクリアする事ができます。 ソフトウェア指示によるセンサーデバイスのレジスタ書き込み中に、I2Cアクセスのエラーが発生した場合は、BHM Interrupt Status Registerの BHM_SWACCERRビットに "1"にセットされ、センサーデバイスへの I2Cアクセスは停止します。 ソフトウェア指示によりセンサーデバイスのレジスタからデータを読み出すためのレジスタアクセスフローを以下に示します。

bhm_sw_read_seq
Figure 5. ソフトウェア指示によるセンサーデバイスからのレジスタ読み出しフロー
  1. レジスタ読み出しを行うセンサーデバイスとレジスタアドレスを設定するため、BHM Software Access Control Registerの BHM_SWDEVSELと BHM_SWREGADRを書き込みます。 同時に、センサーデバイスからの読み出しアクセスを行うため、BHM_SWRWSELに "1" (Read Access)を設定し、BHM_SWACCREQに "1"をセットします。 BHM_SWACCREQビットが "1"にセットされた事をきっかけに、BHMはセンサーデバイスへの I2Cアクセスを開始します。

  2. BHMによるセンサーデバイスへの書き込みアクセスの完了は、SYSMON_BHMINT割り込みのアサートにより検出する事ができます。 割り込みを検出したとき、BHM Interrupt Status Registerの BHM_SWACCENDビットがセットされている場合、ソフトウェア指示によるセンサーデバイスへの I2Cアクセスが正常に完了した事を示します。

  3. Board Health Interrupt Status RegisterのBHM_SWACCENDビットに "1"を書き込むと、BHM_SWACCENDビットをクリアする事ができます。

  4. BHMがセンサーデバイスのレジスタから読み出したデータは、BHM Software Access Read Data Registerに格納されます。 BHM Software Access Read Data Registerを読み出す事で、センサーデバイスから読み出したデータを取得できます。 ソフトウェア指示によるセンサーデバイスのレジスタ読み出し中に、I2Cアクセスのエラーが発生した場合は、BHM Interrupt Status Registerの BHM_SWACCERRビットが "1"にセットされ、センサーデバイスへの I2Cアクセスは停止します。

レジスタ詳細

System Monitorは、Base Address 0x4F04_0000に配置されています。

Table 2. System Monitorメモリマップ
Offset Symbol Register Initial

0x0000

SYSMON_WDOGCTRL

Watchdog Control Register

0x00075A5A

0x0010

SYSMON_WDOGSIVAL

Watchdog Signal Interval Register

0x00B71AFF

0x0030

SYSMON_INTSTATUS

System Monitor Interrupt Status Register

0x00000000

0x0034

SYSMON_INTENABLE

System Monitor Interrupt Enable Register

0x00000000

0x0040

SYSMON_SEMSTATE

SEM Controller State Register

0x00000000

0x0044

SYSMON_SEMECCOUNT

SEM Error Correction Count Register

0x00000000

0x0048

SYSMON_SEMHTIMEOUT

SEM Heartbeat Timeout Register

0x000000FF

0x0050

SYSMON_SEMEINJECT1

SEM Error Injection Command Register 1

0x00000000

0x0054

SYSMON_SEMEINJECT2

SEM Error Injection Command Register 2

0x00000000

0x1000 - 0x1FFF

SYSMON_XADCREG

XADC Register Window

-

0x2000

BHM_INICTLR

BHM Initialization Access Control Register

0x0000001F

0x2004

BHM_ACCCTLR

BHM Access Control Register

0x00000000

0x2010

BHM_ISR

BHM Interrupt Status Register

0x00000000

0x2014

BHM_IER

BHM Interrupt Enable Register

0x00000000

0x2020

BHM_1V0SNTVR

BHM VDD_1V0 Shunt Voltage Monitor Register

0x80000000

0x2024

BHM_1V0BUSVR

BHM VDD_1V0 Bus Voltage Monitor Register

0x80000000

0x2028

BHM_1V8SNTVR

BHM VDD_1V8 Shunt Voltage Monitor Register

0x80000000

0x202C

BHM_1V8BUSVR

BHM VDD_1V8 Bus Voltage Monitor Register

0x80000000

0x2030

BHM_3V3SNTVR

BHM VDD_3V3 Shunt Voltage Monitor Register

0x80000000

0x2034

BHM_3V3BUSVR

BHM VDD_3V3 Bus Voltage Monitor Register

0x80000000

0x2038

BHM_3V3SYSASNTVR

BHM VDD_3V3SYSA Shunt Voltage Monitor Register

0x80000000

0x203C

BHM_3V3SYSABUSVR

BHM VDD_3V3SYSA Bus Voltage Monitor Register

0x80000000

0x2040

BHM_3V3SYSBSNTVR

BHM VDD_3V3SYSB Shunt Voltage Monitor Register

0x80000000

0x2044

BHM_3V3SYSBBUSVR

BHM VDD_3V3SYSB Bus Voltage Monitor Register

0x80000000

0x2048

BHM_3V3IOSNTVR

BHM VDD_3V3IO Shunt Voltage Monitor Register

0x80000000

0x204C

BHM_3V3IOBUSVR

BHM VDD_3V3IO Bus Voltage Monitor Register

0x80000000

0x2050

BHM_TEMP1R

BHM Temperature1 Monitor Register

0x80000000

0x2054

BHM_TEMP2R

BHM Temperature2 Monitor Register

0x80000000

0x2058

BHM_TEMP3R

BHM Health Temperature3 Monitor Register

0x80000000

0x2060

BHM_SWCTLR

BHM Software Access Control Register

0x00000000

0x2064

BHM_SWWDTR

BHM Software Access Write Data Register

0x00000000

0x2068

BHM_SWRDTR

BHM Software Access Read Data Register

0x00000000

0x2080

BHM_PSCR

BHM Prescale Setting Register

0x00000077

0x2084

BHM_ACCCNTR

BHM Retry Count Setting Register

0x00000002

0x20C0

BHM_ASR

BHM Access Status Register

0x00000000

0xF000

SYSMON_VER

System Monitor IP Version Register

-

Watchdog Control Register (Offset 0x0000)

Watchdog Control Registerは、SC-OBC-A1 FPGAの Watchdogの制御を行うためのレジスタです。 本レジスタにより Watchdog Counterの満了時間の設定や、Software Watchdog Timerをリロードする事ができます。

システムの起動後、SC-OBC-A1 FPGAの Watchdog Timer回路は、TRCHに対し Watchdog信号のトグルを開始します。 ソフトウェアは Software Watcdog Timeフィールドに設定されている Software Watchdog Timerの満了時間以内に、Watchdog Service Registerにアクセスし Software Watchdog Timerをリロードする必要があります。 Software Watchdog Timerが満了すると、SC-OBC-A1 FPGAの Watchdog Timer回路は、TRCHに対する Watchdog信号のトグルを停止し、TRCHに対しソフトウェアに異常が起きた事を通知します。

初期状態では、Software Watchdog Timerのの満了時間は 128 [sec] に設定されています。 ソフトウェアが、定期的にSoftware Watchdog Timerをリロードできる状態となった後、Software Watchdog Timeフィールドを適切な値に変更する事で異常検知のタイミングを設定する事ができます。

Table 3. Watchdog Control Register ビットフィールド
bit Symbol Field Description R/W

31:19

-

Reserved

Reserved

-

18:16

SW_WDOGTIME

Software Watchdog Time

Software Watchdog Timerの満了時間を設定するためのフィールドです。
0x0: 1 [sec]
0x1: 2 [sec]
0x2: 4 [sec]
0x3: 8 [sec]
0x4: 16 [sec]
0x5: 32 [sec]
0x6: 64 [sec]
0x7: 128 [sec]

R/W

15:0

WDOG_WSR

Watchdog Service Register

Software Watchdog Timerをリロードするためのフィールドです。 0x5A5Aと 0xA5A5を交互に書き込む事で、Software Watchdog Timerをリロードする事ができます。 このフィールドを読み出すと、Software Watchdog Timerをリロードするために次に書き込む値(0x5A5A または 0xA5A5)を読み出す事ができます。

R/W

Watchdog Signal Interval Register (Offset 0x0010)

Watchdog Signal Interval Registerは、FPGA_WATCHDOG信号のトグル間隔を設定するためのレジスタです。

FPGA_WATCHDOGが Highレベル または Lowレベルとなるクロックサイクル数を規定します。 Watchdog Signalのカウンタは 24 MHzで動作するため、以下の式で設定値を求める事ができます。

\[WDOG\_SIVAL設定値 = \frac{FPGA\_WATCHDOG\ High/Lowレベル幅 [s]}{\frac{1}{24 \times 10^{6}}} - 1\]
Table 4. Watchdig Signal Interval Registerビットフィールド
bit Symbol Field Description R/W

31:24

-

Reserved

Reserved

-

23:0

WDOG_SIVAL

Watchdog Signal Interval

Watchdog Signalの Highレベルまたは Lowレベルの幅を設定するフィールドです。初期値は 500 [ms]に設定されています。

R/W

Clock Monitor Register (Offset 0x0020)

Clock Monitor Registerは、SC-OBC-A1 FPGAのクロック状態を示すレジスタです。

Table 5. Clock Monitor Register ビットフィールド
bit Symbol Field Description R/W

31:17

-

Reserved

Reserved

-

16

PLL_LOCK

PLL Lock Status

SC-OBC-A1 FPGAの PLLの状態を示します。
0: PLL Unlock
1: PLL LOCK

RO

15:13

-

Reserved

Reserved

-

12

UCLK2_STS

User Clock 2 Status

User Clock 2のクロックの動作状態を示します。
0: クロック停止中
1: クロック動作中

RO

11

UCLK1_STS

User Clock 1 Status

User Clock 1のクロックの動作状態を示します。
0: クロック停止中
1: クロック動作中

RO

10

ULPICLK_STS

ULPI Reference Clock Status

ULPI Reference Clockのクロックの動作状態を示します。
0: クロック停止中
1: クロック動作中

RO

9

MAXICLK_STS

Main AXI Clock Status

Main AXI Clockのクロックの動作状態を示します。
0: クロック停止中
1: クロック動作中

RO

8

SYSCLK_STS

System Clock Status

System Clockのクロックの動作状態を示します。
0: クロック停止中
1: クロック動作中

RO

7:2

-

Reserved

Reserved

-

1:0

OSC_CLKEN

OSC Clock Enable

SC-OBC-A1 FPGAの入力クロック (源発信クロック)の Enable信号の状態を示します。
bit 0: Oscillator 1の状態を示します。
bit 1: Oscillator 2の状態を示します。
これらのビットが "1"の時、クロックは Enableです。

RO

Hardware Status 1/2 Register (Offset 0x0024/Offset 0x0028)

Hardware Status Registerは、SC-OBC-A1 FPGAのハードウェアの状態を示すレジスタです。

このレジスタは、ソフトウェアから見ると、Scratchpadとして動作します。 Loaderによって、ハードウェアの健全性が確認されるとこのレジスタに書き込みを行います。 Flight Softwareは、起動時にこのレジスタを読み出す事で、ハードウェアの健全性を知る事ができます。

このレジスタは、SC-OBC-A1 FPGAの Configuration後に一度だけ初期化されます。 Code Memory Select Registerの ITCMENビットがセットされた時に発行されるシステムリセットでは、このレジスタはクリアされません。 このレジスタのフィールドの詳細は未定です。

Table 6. Hardware Status 1 Register ビットフィールド
bit Symbol Field Description R/W

31:0

HWARE_STATUS1

Hardware Status 1

T.B.D.

R/W

Table 7. Hardware Status 2 Register ビットフィールド
bit Symbol Field Description R/W

31:0

HWARE_STATUS2

Hardware Status 2

T.B.D.

R/W

System Monitor Interrupt Status Register (Offset 0x0030)

System Monitor Interrupt Status Registerは、System Monitorの割り込みステータスレジスタです。 それぞれのビットは"1"をセットすると、割り込みをクリアする事ができます。

SEM Controllerの異常を示すビット (bit 9、bit 10、bit 11)は、"1"をセットすると割り込みをクリアする事はできますが、SEM Controllerの異常が取り除かれるわけではないため、システムの再起動を行う必要があります。

Table 8. System Monitor Interrupt Status Registerビットフィールド
bit Symbol Field Description R/W

31:5

-

Reserved

Reserved

-

11

SEM_HTIMEOUTINT

SEM Heartbeat Timeout Interrupt

SEM Controllerの Heartbeat信号が Timeoutしたときにセットされる割り込みビットです。 SEM Controllerが出力する Heartbeat信号が SEM Heartbeat Timeout Registerで設定するクロック数アサートされなかった時セットされます。

R/WC

10

SEM_HALTEDINT

SEM Halted Interrupt

SEM Controllerが Fatal Errorにより Haltしたときにセットされる割り込みビットです。 SEM Current State Registerの全ての有効ビットがセットされたとき、この割り込みがセットされます。

R/WC

9

SEM_UNCORRECTINT

SEM Uncorrectable Interrupt

SEM Controllerが訂正不能なエラーを検出したときセットされる割り込みビットです。 この割り込みがセットされたとき、SEM Controllerは IDLEステートに遷移し コンフィギュレーションメモリの監視を停止します。

R/WC

8

SEM_ECORRECTINT

SEM Error Correction Interrupt

SEM Controllerがエラーを訂正したときセットされる割り込みビットです。

R/WC

7

PLL_UNLOCKINT

PLL Unlock Interrupt

PLLが異常により Unlockしたときセットされる割り込みビットです。

R/WC

6:5

-

Reserved

Reserved

-

4

UCLK2_STOPINT

User Clock 2 Stop Interrupt

User Clock 2が異常により停止したときセットされる割り込みビットです。

R/WC

3

UCLK1_STOPINT

User Clock 1 Stop Interrupt

User Clock 1が異常により停止したときセットされる割り込みビットです。

R/WC

2

ULPICLK_STOPINT

ULPI Clock Stop Interrupt

ULPI Clockが異常により停止したときセットされる割り込みビットです。

R/WC

1

MAXICLK_STOPINT

Main AXI Clock Stop Interrupt

Main AXI Clockが異常により停止したときセットされる割り込みビットです。

R/WC

0

SYSCLK_STOPINT

System Clock Stop Interrupt

System Clockが異常により停止したときセットされる割り込みビットです。

R/WC

System Monitor Interrupt Enable Register (Offset 0x0034)

System Monitor Interrupt Enable Registerは、System Monitorが監視するイベントを割り込み出力信号に通知するか設定するためのレジスタです。

Table 9. System Monitor Interrupt Enable Registerビットフィールド
bit Symbol Field Description R/W

31:5

-

Reserved

Reserved

-

11

SEM_HTIMEOUTENB

SEM Heartbeat Timeout Interrupt Enable

SEM_HTIMEOUTINTイベントが発生した時、割り込み信号を発生させるかどうかを設定します。

R/W

10

SEM_HALTEDENB

SEM Halted Interrupt Enable

SEM_HALTEDINTイベントが発生した時、割り込み信号を発生させるかどうかを設定します。

R/W

9

SEM_UNCORRECTENB

SEM Uncorrectable Interrupt Enable

SEM_UNCORRECTINTイベントが発生した時、割り込み信号を発生させるかどうかを設定します。

R/W

8

SEM_ECORRECTENB

SEM Error Correction Interrupt Enable

SEM_ECORRECTINTイベントが発生した時、割り込み信号を発生させるかどうかを設定します。

R/W

7

PLL_UNLOCKENB

PLL Unlock Interrupt Enable

PLL_UNLOCKINTイベントが発生した時、割り込み信号を発生させるかどうか設定します。

R/W

6:5

-

Reserved

Reserved

-

4

UCLK2_STOPENB

User Clock 2 Stop Interrupt Enable

UCLK2_STOPINTイベントが発生した時、割り込み信号を発生させるかどうか設定します。

R/W

3

UCLK1_STOPENB

User Clock 1 Stop Interrupt Enable

UCLK1_STOPINTイベントが発生した時、割り込み信号を発生させるかどうか設定します。

R/W

2

ULPICLK_STOPENB

ULPI Clock Stop Interrupt Enable

ULPICLK_STOPINTイベントが発生した時、割り込み信号を発生させるかどうかを設定します。

R/W

1

MAXICLK_STOPENB

Main AXI Clock Stop Interrupt Enable

MAXICLK_STOPINTイベントが発生した時、割り込み信号を発生させるかどうかを設定します。

R/W

0

SYSCLK_STOPENB

System Clock Stop Interrupt Enable

SYSCLK_STOPINTイベントが発生した時、割り込み信号を発生させるかどうかを設定します。

R/W

SEM Controller State Register (0ffset 0x0040)

SEM Controller State Registerは SC-OBC-A1 FPGAに実装する、SEM Controllerのステートを示すレジスタです。

セットされているビットを確認する事により、ソフトウェアは SEM Controllerがどのような状況にあるか把握する事ができます。 また、Currentステートと Previousステートを比較する事によって、ステートの遷移を把握する事ができます。

Currentステート、Previousステートの全てのビットが Highにセットされているとき、SEM Controllerに重大なエラーが起きた事を示します。 また、全てのビットが Lowにクリアされているとき、SEM Controllerは IDLE状態である事を示します。

このレジスタはPower On Resetのみでリセットされ、システムリセットでは初期化が行われません。 そのため、Bootloaderから Flight Softwareに切り替わるタイミングでもリセットされません。 一方、System Monitor Interrupt Status Registerはシステムリセットにより割り込みイベントがクリアされます。 そのため、Flight Softwareが起動したときに、このレジスタの値を読み出し、SEMが正常動作している事を確認してください。

Table 10. SEM Controller State Registerビットフィールド
bit Symbol Field Description R/W

31:21

-

Reserved

Reserved

-

20

SEM_PREINJECT

SEM Previous Injection State

SEM Controllerの前のステートがエラー挿入ステートだった事を示します。

RO

19

SEM_PRECLASSIFIC

SEM Previous Classification State

SEM Controllerの前のステートが分類ステートだった事を示します。

RO

18

SEM_PRECORRECT

SEM Previous Correction State

SEM Controllerの前のステートが訂正ステートだった事を示します。

RO

17

SEM_PREOBSERVE

SEM Previous Oveservation State

SEM Controllerの前のステートが監視ステートだった事を示します。

RO

16

SEM_PREINIT

SEM Previous Initialize State

SEM Controllerの前のステートが初期化ステートだった事を示します。

RO

15:5

-

Reserved

Reserved

-

4

SEM_CURINJECT

SEM Current Error Injection State

SEM Controllerがエラー挿入ステートである事を示します。このビットのみが Highにセットされているとき、SEM Controllerはエラー挿入ステートです。

RO

3

SEM_CURCLASSIFIC

SEM Current Classification State

SEM Controllerが分類ステートである事を示します。このビットのみが Highにセットされているとき、SEM Controllerは分類ステートです。

RO

2

SEM_CURCORRECT

SEM Current Correction State

SEM Controllerが訂正ステートである事を示します。このビットのみが Highにセットされているとき、SEM Controllerは訂正ステートです。

RO

1

SEM_CUROBSERVE

SEM Current Oveservation State

SEM Controllerが監視ステートである事を示します。このビットのみが Highにセットされているとき、SEM Controllerは監視ステートです。

RO

0

SEM_CURINIT

SEM Current Initialize State

SEM Controllerが初期化ステートである事を示します。このビットのみが Highにセットされているとき、SEM Controllerは初期化ステートです。 このビットは FPGAが動作を開始した後に 1度だけ発生する初期化の間アクティブになります。

RO

SEM Error Correction Count Register (Offset 0x0044)

SEM Error Correction Count Registerは、SEM Controllerが行ったエラー訂正数をカウントします。

このレジスタはPower On Resetのみでリセットされ、システムリセットでは初期化が行われません。 そのため、Bootloaderから Flight Softwareに切り替わる時にはリセットされず、SEM Controllerのエラーは累積のエラーを示します。

Table 11. SEM Error Correction Count Registerビットフィールド
bit Symbol Field Description R/W

31:16

-

Reserved

Reserved

-

15:0

SEMCCOUNT

SEM Correction Count

SEM Controllerが訂正したエラーの数を保持します。このレジスタに書き込みを行うと、書き込む値によらずカウント値が 0にクリアされます。

R/WC

SEM Heartbeat Timeout Register (Offset 0x0048)

SEM Heartbeat Timeout Registeは SEM Controllerが出力する Heartbeat信号の Timeout時間を設定するレジスタです。 AMD (旧 Xilinx) の SEM Controller (v4.1)では、Heartbeat信号のアサート間隔は 150クロックと規定されており、本レジスタの値は修正する必要はありません。

このレジスタはPower On Resetのみでリセットされ、システムリセットでは初期化が行われません。 そのため、Bootloaderから Flight Softwareに切り替わる時にはリセットされません。

Table 12. SEM Heartbeat Timeout Registerビットフィールド
bit Symbol Field Description R/W

31:8

-

Reserved

Reserved

-

7:0

HTIMEOUT

Heartbeat Timeout Value

SEM Controllerが出力する Heartbeat信号の受信Timeout時間を設定します。 SEM Controllerのステートが、監視ステートのとき このレジスタに設定されるカウント値まで Heartbeat信号がアサートされないとき、SEM Heartbeat Timeout割り込みを発生させます。

R/W

SEM Error Injection Command Register 1/2 (Offset 0x0050/0x0054)

SEM Error Injection Command Register は、SEM Controllerのエラー挿入機能を使用するためのレジスタです。 このレジスタを使用し、SEM Controllerのエラー挿入インターフェースにコマンドを入力する事により、エラー挿入機能を使用する事ができます。

このレジスタは試験専用レジスタであり、FPGAインプリ時のコンフィギュレーションにより、無効化する事ができます。

SEM Controller へのコマンド送信は、SEM Error Injection Command Register 2 への書き込みをきっかけに行われます。 そのため、SEM Error Injection Command Register 1 への書き込みは、必ず SEM Error Injection Command Register 2 の書き込み前に行ってください。

このレジスタはPower On Resetのみでリセットされ、システムリセットでは初期化が行われません。 そのため、Bootloaderから Flight Softwareに切り替わる時にはリセットされません。

Table 13. SEM Error Injection Command Register 1ビットフィールド
bit Symbol Field Description R/W

31:0

EINJECT1

Error Injection 1

SEM Controllerのエラー挿入インターフェースにコマンドを入力するためのフィールドです。このフィールドにはエラー挿入コマンドの Bit 31:0 を設定します。

R/W

Table 14. SEM Error Injection Command Register 2ビットフィールド
bit Symbol Field Description R/W

31:8

-

Reserved

Reserved

-

7:0

EINJECT2

Error Injection 2

SEM Controllerのエラー挿入インターフェースにコマンドを入力するためのフィールドです。 このフィールドにはエラー挿入コマンドの Bit 39:32 を設定します。 このフィールドをセットすると SEM Error Injection 1 の設定値と合わせ SEM Controllerにエラーコマンドが送信されます。

R/W

XADC Register Window (Offset 0x1000-1FFF)

XADC Register Fieldは、SC-OBC-A1 FPGAに搭載されている AMD (旧 Xilinx) の ADCモジュールとのアクセスを行うための領域です。

XADCは AMD (旧 Xilinx) 7シリーズ FPGAに搭載される ADCモジュールです。 XADCには 12 bit、毎秒 1 Mサンプルの ADCとオンチップセンサーが含まれています。 SC-OBC-A1 FPGAでは、XADCのレジスタを読み出す事により、FPGAのダイの温度と入力電源の監視を行う事ができます。

XADCの詳細は AMD (旧 Xilinx) のドキュメント (UG480: 7シリーズ FPGAおよび Zynq-7000 All Programmable SoC XADCデュアル 12ビット 1 MPSPSアナログ-デジタルコンバーター ユーザーズガイド)を参照してください。

XADCのレジスタにアクセスするためには、ベースアドレスを 0x4F041000とし Bit 11:4に 対象となるXADCのレジスタアドレスを設定する事で行えます。 Status Registerにアクセスするためのレジスタアドレスを以下に示します。

Offset Name Description

0x1000

Temperature Status

オンチップ温度センサーの測定結果が格納されます。Bit 15:4の 12 Bitが温度センサーの伝達関数に対応します。

0x1010

VCCINT Status

オンチップVCCINT電圧モニターの測定結果が格納されます。Bit 15:4の 12 Bitが電圧センサーの伝達関数に対応します。

0x1020

VCCAUX Status

オンチップVCCAUX電圧モニターの測定結果が格納されます。Bit 15:4の 12 Bitが電圧センサーの伝達関数に対応します。

0x1060

VCCBRAM Status

オンチップVCCBRAM電圧モニターの測定結果が格納されます。Bit 15:4の 12 Bitが電圧センサーの伝達関数に対応します。

0x1200

Max Temperature

電源投入または最後に XADCをリセットしてから記録された最大温度測定値が格納されます。

0x1210

Max VCCINT

電源投入または最後に XADCをリセットしてから記録された最大VCCINT測定値が格納されます。

0x1220

Max VCCAUX

電源投入または最後に XADCをリセットしてから記録された最大VCCAUX測定値が格納されます。

0x1230

Max VCCBRAM

電源投入または最後に XADCをリセットしてから記録された最大VCCBRAM測定値が格納されます。

0x1240

Min Temperature

電源投入または最後に XADCをリセットしてから記録された最小温度測定値が格納されます。

0x1250

Min VCCINT

電源投入または最後に XADCをリセットしてから記録された最小VCCINT測定値が格納されます。

0x1260

Min VCCAUX

電源投入または最後に XADCをリセットしてから記録された最小VCCAUX測定値が格納されます。

0x1270

Min VCCBRAM

電源投入または最後に XADCをリセットしてから記録された最小VCCBRAM測定値が格納されます。

System Monitorの XADC Register Windowからは、XADCのすべてのレジスタ領域にアクセスする事ができますが、アラーム機能は現状実装されておりません。

BHM Initialization Access Control Register (Offset 0x2000)

BHM Initialization Access Control Registerは、OBC Moduleに実装するセンサーの初期化に関する制御を行うためのレジスタです。 Board Health Monitorは、このレジスタを制御することによって、センサーに対し初期化のためのレジスタアクセスを実行します。

Initialization Requestビットを "1"にセットすると、Initialization Enableビットが "1"にセットされているセンサーに初期化を行います。 Initialization RequestビットとInitialization Enableビットは、同時にセットすることができます。

センサーに設定する初期値は、RTL設計時にVerilogパラメータで指定する事ができます。

Table 15. BHM Initialization Access Control Register ビットフィールド
bit Symbol Field Description R/W

31:17

-

Reserved

Reserved

-

16

BHM_INITREQ

Initialization Request

OBC Moduleに実装するセンサーの初期化を開始するためのビットです。 このビットに"1"をセットすると、初期化を開始します。Initialization Enableがセットされている全てのセンサーの初期化が完了すると、このビットは自動的に "0"にクリアされます。

R/W

15:5

-

Reserved

Reserved

-

4

BHM_TEMP3INITEN

Temperature Sensor 3 Initialization Enable

Temperature Sensor 3 の初期化を有効化するためのビットです。
0: Temperature Sensor 3 Initialization Disable
1: Temperature Sensor3 Initialization Enable

R/W

3

BHM_TEMP2INITEN

Temperature Sensor 2 Initialization Enable

Temperature Sensor 2 の初期化を有効化するためのビットです。
0: Temperature Sensor 2 Initialization Disable
1: Temperature Sensor2 Initialization Enable

R/W

2

BHM_TEMP1INITEN

Temperature Sensor 1 Initialization Enable

Temperature Sensor 1 の初期化を有効化するためのビットです。
0: Temperature Sensor 1 Initialization Disable
1: Temperature Sensor1 Initialization Enable

R/W

1

BHM_CVM2INITEN

Current Voltage Monitor 2 Initialization Enable

Current Voltage Monitor 2 の初期化を有効化するためのビットです。
0: Current Voltage Monitor 2 Initialization Disable
1: Current Voltage Monitor2 Initialization Enable

R/W

0

BHM_CVM1INITEN

Current Voltage Monitor 1 Initialization Enable

Current Voltage Monitor 1 の初期化を有効化するためのビットです。
0: Current Voltage Monitor 1 Initialization Disable
1: Current Voltage Monitor1 Initialization Enable

R/W

BHM Access Control Register (Offset 0x2004)

BHM Access Control Registerは、OBC Moduleに実装するセンサーからのセンサーデータの自動読み出しに関する設定を行うためのレジスタです。

対象のセンサーの Monitor Enableビットを "1"にセットしておくと、GPTMRモジュールに実装する Hardware Schedulerから タイミングパルスを受信するたびに、対応するセンサーからデータを読み出します。

Table 16. BHM Access Control Register ビットフィールド
bit Symbol Field Description R/W

31:5

-

Reserved

Reserved

-

4

BHM_TEMP3MONIEN

Temperature Sensor 3 Monitor Enable

Temperature Sensor 3からセンサーデータを読み出すための設定を行うビットです。 このビットが "1"にセットされている時に Hardware Schedulerからタイミングパルスを受信すると、Temperature Sensor 3から温度データを読み出します。BHM_TEMP3I2CERR 割り込みが発生した場合、このビットは自動的に"0"にクリアされます。
0: Temperature Sensor 3 Monitor Disable
1: Temperature Sensor 3 Monitoring Enable

R/W

3

BHM_TEMP2MONIEN

Temperature Sensor 2 Monitor Enable

Temperature Sensor 2からセンサーデータを読み出すための設定を行うビットです。 このビットが "1"にセットされている時に Schedulerからタイミングパルスを受信すると、Temperature Sensor 2から温度データを読み出します。BHM_TEMP2I2CERR 割り込みが発生した場合、このビットは自動的に"0"にクリアされます。
0: Temperature Sensor 2 Monitor Disable
1: Temperature Sensor 2 Monitoring Enable

R/W

2

BHM_TEMP1MONIEN

Temperature Sensor 1 Monitor Enable

Temperature Sensor 1からセンサーデータを読み出すための設定を行うビットです。このビットが "1"にセットされている時に Hardware Schedulerからタイミングパルスを受信すると、Temperature Sensor 1から温度データを読み出します。BHM_TEMP1I2CERR 割り込みが発生した場合、このビットは自動的に"0"にクリアされます。
0: Temperature Sensor 1 Monitor Disable
1: Temperature Sensor 1 Monitoring Enable

R/W

1

BHM_CVM2MONIEN

Current Voltage Monitor 2 Monitor Enable

Current Voltage Monitor 2からセンサーデータを読み出すための設定を行うビットです。このビットが "1"にセットされている時に Hardware Schedulerからタイミングパルスを受信すると、Current Voltage Monitor 2からシャント電圧とバス電圧データを読み出します。BHM_CVM2I2CERR 割り込みが発生した場合、このビットは自動的に"0"にクリアされます。
0: Current Voltage Monitor 2 Monitor Disable
1: Current Voltage Monitor 2 Monitoring Enable

R/W

0

BHM_CVM1MONIEN

Current Voltage Monitor 1 Monitor Enable

Current Voltage Monitor 1からセンサーデータの読み出すための設定を行うビットです。このビットが "1"にセットされている時に Hardware Schedulerからタイミングパルスを受信すると、Current Voltage Monitor 1からシャント電圧とバス電圧データを読み出します。BHM_CVM1I2CERR 割り込みが発生した場合、このビットは自動的に "0"にクリアされます。
0: Current Voltage Monitor 1 Monitor Disable
1: Current Voltage Monitor 1 Monitoring Enable

R/W

BHM Interrupt Status Register (Offset: 0x2010)

BHM Interrupt Status Registerは、Board Health Monitorの割り込みステータスレジスタです。 それぞれのビットは "1"をセットすると、割り込みをクリアする事ができます。

Table 17. BHM Interrupt Status Register ビットフィールド
bit Symbol Field Description R/W

31:19

-

Reserved

Reserved

-

18

BHM_TEMPALERT

Temperature Sensor Alert Detect

温度センサーから Alert信号を受信したことを示すビットです。OBC Module上に実装される、いずれかの温度センサーが Alert信号をアサートした時、本ビットが"1"にセットされます。

R/WC

17

BHM_CVMWARN

Current Voltage Monitor Warning Alert Detect

Current Voltage Monitorから Warning Alert信号を受信したことを示すビットです。OBC Module上に実装される、いずれかの Current Voltage Monitorが Warning信号をアサートした時、本ビットが"1"にセットされます。

R/WC

16

BHM_CVMCRIT

Current Voltage Monitor Critical Alert Detect

Current Voltage Monitorから Critical Alert信号を受信したことを示すビットです。OBC Module上に実装される、いずれかの Current Voltage Monitorが Critical信号をアサートした時、本ビットが"1"にセットされます。

R/WC

15:14

-

Reserved

Reserved

-

13

BHM_SWI2CERR

Software I2C Error

ソフトウェア指示によるセンサーへのアクセスにおいてエラーが発生したことを示すビットです。BHM Retry Count Setting Registerに設定されているリトライ回数を超えるエラーが連続で発生した場合に、本ビットが "1"にセットされます。

R/WC

12

BHM_TEMP3I2CERR

Temperature Sensor 3 I2C Error

Temperature Sensor 3 へのアクセスにおいてエラーが発生した事を示すビットです。センサーの初期化とデータ読み出しのどちらのエラーも本ビットに通知されます。BHM Retry Count Setting Registerに設定されているリトライ回数を超えるエラーが連続で発生した場合に、本ビットが "1"にセットされます。

R/WC

11

BHM_TEMP2I2CERR

Temperature Sensor 2 I2C Error

Temperature Sensor 2 へのアクセスにおいてエラーが発生した事を示すビットです。センサーの初期化とデータ読み出しのどちらのエラーも本ビットに通知されます。BHM Retry Count Setting Registerに設定されているリトライ回数を超えるエラーが連続で発生した場合に、本ビットが "1"にセットされます。

R/WC

10

BHM_TEMP1I2CERR

Temperature Sensor 1 I2C Error

Temperature Sensor 1 へのアクセスにおいてエラーが発生した事を示すビットです。センサーの初期化とデータ読み出しのどちらのエラーも本ビットに通知されます。BHM Retry Count Setting Registerに設定されているリトライ回数を超えるエラーが連続で発生した場合に、本ビットが "1"にセットされます。

R/WC

9

BHM_CVM2I2CERR

Current Voltage Monitor2 I2C Error

Current Voltage Monitor 2 へのアクセスにおいてエラーが発生した事を示すビットです。センサーの初期化とデータ読み出しのどちらのエラーも本ビットに通知されます。BHM Retry Count Registerに設定されているリトライ回数を超えるエラーが連続で発生した場合に、本ビットが "1"にセットされます。

R/WC

8

BHM_CVM1I2CERR

Current Voltage Monitor1 I2C Error

Current Voltage Monitor 1 へのアクセスにおいてエラーが発生した事を示すビットです。センサーの初期化とデータ読み出しのどちらのエラーも本ビットに通知されます。BHM Retry Count Registerに設定されているリトライ回数を超えるエラーが連続で発生した場合に、本ビットが "1"にセットされます。

R/WC

7:2

-

Reserved

Reserved

-

1

BHM_SWACCEND

Software Access End

ソフトウェア指示によるセンサーへの I2Cアクセスが完了した事を示すビットです。センサーのレジスタへのデータ書き込み または、読み出しが完了した時、本ビットが "1"にセットされます。

R/WC

0

BHM_INITACCEND

Initialization Access End

センサーの初期化が完了した事を示すビットです。BHM Initialization Access Control RegisterのInitialization Requestをセットした後に、Initialization Enableビットがセットされている全てのセンサーの初期化が完了した時、本ビットが "1"にセットされます。

R/WC

BHM Interrupt Enable Register (Offset: 0x2014)

BHM Interrupt Enable Registerは、Board Health Monitorの割り込みイベントを割り込み信号に通知する設定を行うためのレジスタです。

本レジスタのビットが "1"にセットされている時、その割り込み要因に対応する Interrupt Status Registerのビットが "1"にセットされると、割り込み信号がアサートします。

Table 18. Board Health Interrupt Enable Register ビットフィールド
bit Symbol Field Description R/W

31:19

-

Reserved

Reserved

-

18

BHM_TEMPALERTENB

Temperature Sensor Alert Detect Enable

BHM_TEMPALERTイベントが発生した時に割り込み信号を発生させるかどうかを設定します。

R/W

17

BHM_CVMWARNENB

Current Voltage Monitor Warning Alert Detect Enable

BHM_CVMWARNイベントが発生した時に割り込み信号を発生させるかどうかを設定します。

R/W

16

BHM_CVMCRITENB

Current Voltage Monitor Critical Alert Detect Enable

BHM_CVMCRITイベントが発生した時に割り込み信号を発生させるかどうかを設定します。

R/W

15:14

-

Reserved

Reserved

-

13

BHM_SWI2CERRENB

Software I2C Access Error Enable

BHM_SWI2CERRイベントが発生した時に割り込み信号を発生させるかどうかを設定します。

R/W

12

BHM_TEMP3I2CERRENB

Temperature Sensor3 Auto I2C Access Error Enable

BHM_TEMP3I2CERRイベントが発生した時に割り込み信号を発生させるかどうかを設定します。

R/W

11

BHM_TEMP2I2CERRENB

Temperature Sensor2 Auto I2C Access Error Enable

BHM_TEMP2I2CERRイベントが発生した時に割り込み信号を発生させるかどうかを設定します。

R/W

10

BHM_TEMP1I2CERRENB

Temperature Sensor1 Auto I2C Access Error Enable

BHM_TEMP1I2CERRイベントが発生した時に割り込み信号を発生させるかどうかを設定します。

R/W

9

BHM_CVM2I2CERRENB

Current Voltage Monitor2 Auto I2C Access Error Enable

BHM_CVM2I2CERRイベントが発生した時に割り込み信号を発生させるかどうかを設定します。

R/W

8

BHM_CVM1I2CERRENB

Current Voltage Monitor1 Auto I2C Access Error Enable

BHM_CVM1I2CERRイベントが発生した時に割り込み信号を発生させるかどうかを設定します。

R/W

7:2

-

Reserved

Reserved

-

1

BHM_SWACCENDENB

Software Access End Enable

BHM_SWACCENDイベントが発生した時に割り込み信号を発生させるかどうかを設定します。

R/W

0

BHM_INITACCENDENB

Initialization Access End Enable

BHM_INITACCENDイベントが発生した時に割り込み信号を発生させるかどうかを設定します。

R/W

BHM VDD_1V0 Shunt Voltage Monitor Register (Offset 0x2020)

BHM VDD_1V0 Shunt Voltage Monitor Registerは、VDD_1V0 電源ドメインの Shunt Voltageを読み出すためのレジスタです。

BHM Shunt Voltage Monitor Registerに格納されるデータは、Current Voltage Monitor INA3221-Q1の Shunt Voltage Registerからの取得データです。 Shunt Voltageの実効データは Bit 15:3に格納されます。 Bit 2:0は ALL 0が格納されます。

Table 19. BHM VDD_1V0 Shunt Voltage Monitor Register ビットフィールド
bit Symbol Field Description R/W

31

BHM_1V0SNTVNUPD

VDD_1V0 Shunt Voltage Not Updated

センサーデータの更新状態を示すビットです。 このビットが"1"にセットされている時、BHM_1V0SNTVフィールドが前回の読み出し時から更新されていない事を示します。 BHMがセンサーからデータを読み出した時、このビットは"0"にクリアされ、BHM_1V0SNTVを読み出したときこのビットは"1"にセットされます。 また、リセット解除後にセンサーデータが取得されていない状態でも、このビットは"1"を示します。

RO

30:16

-

Reserved

Reserved

-

15:0

BHM_1V0SNTV

VDD_1V0 Shunt Voltage Monitor

VDD_1V0電源ドメインのシャント電圧を読み出すためのフィールドです。シャント電圧の実効データは Bit 15:3に格納されます。

RO

BHM VDD_1V0 Bus Voltage Monitor Register (Offset 0x2024)

BHM VDD_1V0 Bus Voltage Monitor Registerは、VDD_1V0 電源ドメインの Bus Voltageを読み出すためのレジスタです。

BHM Bus Voltage Monitor Registerに格納されるデータは、Current Voltage Monitor INA3221-Q1の Bus Voltage Registerからの取得データです。 Bus Voltageの実効データは Bit 15:3に格納されます。 Bit 2:0は ALL 0が格納されます。

Table 20. BHM VDD_1V0 Bus Voltage Monitor Register ビットフィールド
bit Symbol Field Description R/W

31

BHM_1V0BUSVNUPD

VDD_1V0 Bus Voltage Not Updated

センサーデータの更新状態を示すビットです。 このビットが"1"にセットされている時、BHM_1V0BUSVフィールドが前回の読み出し時から更新されていない事を示します。 BHMがセンサーからデータを読み出した時、このビットは"0"にクリアされ、BHM_1V0BUSVを読み出したときこのビットは"1"にセットされます。また、 リセット解除後にセンサーデータが取得されていない状態でも、このビットは"1"を示します。

RO

30:16

-

Reserved

Reserved

-

15:0

BHM_1V0BUSV

VDD_1V0 Bus Voltage Monitor

VDD_1V0電源ドメインのバス電圧を読み出すためのフィールドです。バス電圧の実効データは Bit 15:3に格納されます。

RO

BHM VDD_1V8 Shunt Voltage Monitor Register (Offset 0x2028)

BHM VDD_1V8 Shunt Voltage Monitor Registerは、VDD_1V8 電源ドメインの Shunt Voltageを読み出すためのレジスタです。

Table 21. BHM VDD_1V8 Shunt Voltage Monitor Register ビットフィールド
bit Symbol Field Description R/W

31

BHM_1V8SNTVNUPD

VDD_1V8 Shunt Voltage Not Updated

センサーデータの更新状態を示すビットです。 このビットが "1"にセットされている時、BHM_1V8SNTVフィールドが前回の読み出し時から更新されていない事を示します。 BHMがセンサーからデータを読み出した時、このビットは "0"にクリアされ、BHM_1V8SNTVを読み出したときこのビットは"1"にセットされます。 また、リセット解除後にセンサーデータが取得されていない状態でも、このビットは "1"を示します。

RO

30:16

-

Reserved

Reserved

-

15:0

BHM_1V8SNTV

VDD_1V8 Shunt Voltage Monitor

VDD_1V8 電源ドメインのシャント電圧を読み出すためのフィールドです。シャント電圧の実効データは Bit 15:3に格納されます。

RO

BHM VDD_1V8 Bus Voltage Monitor Register (Offset 0x202C)

BHM VDD_1V8 Bus Voltage Monitor Registerは、VDD_1V8 電源ドメインの Bus Voltageを読み出すためのレジスタです。

Table 22. BHM VDD_1V8 Bus Voltage Monitor Register ビットフィールド
bit Symbol Field Description R/W

31

BHM_1V8BUSVNUPD

VDD_1V8 Bus Voltage Not Updated

センサーデータの更新状態を示すビットです。 このビットが "1"にセットされている時、BHM_1V8BUSVフィールドが前回の読み出し時から更新されていない事を示します。 BHMがセンサーからデータを読み出した時、このビットは "0"にクリアされ、BHM_1V8BUSVを読み出したときこのビットは"1"にセットされます。 また、リセット解除後にセンサーデータが取得されていない状態でも、このビットは "1"を示します。

RO

30:16

-

Reserved

Reserved

-

15:0

BHM_1V8BUSV

VDD_1V8 Bus Voltage Monitor

VDD_1V8 電源ドメインのバス電圧を読み出すためのフィールドです。バス電圧の実効データは Bit 15:3に格納されます。

RO

BHM VDD_3V3 Shunt Voltage Monitor Register (Offset 0x2030)

BHM VDD_3V3 Shunt Voltage Monitor Registerは、VDD_3V3 電源ドメインの Shunt Voltageを読み出すためのレジスタです。

Table 23. BHM VDD_3V3 Shunt Voltage Monitor Register ビットフィールド
bit Symbol Field Description R/W

31

BHM_3V3SNTVNUPD

VDD_3V3 Shunt Voltage Not Updated

センサーデータの更新状態を示すビットです。 このビットが "1"にセットされている時、BHM_3V3SNTVフィールドが前回の読み出し時から更新されていない事を示します。 BHMがセンサーからデータを読み出した時、このビットは "0"にクリアされ、BHM_3V3SNTVを読み出したときこのビットは"1"にセットされます。 また、リセット解除後にセンサーデータが取得されていない状態でも、このビットは "1"を示します。

RO

30:16

-

Reserved

Reserved

-

15:0

BHM_3V3SNTV

VDD_3V3 Shunt Voltage Monitor

VDD_3V3電源ドメインのシャント電圧を読み出すためのフィールドです。シャント電圧の実効データは Bit 15:3に格納されます。

RO

BHM VDD_3V3 Bus Voltage Monitor Register (Offset 0x2034)

BHM VDD_3V3 Bus Voltage Monitor Registerは、VDD_3V3 電源ドメインの Bus Voltageを読み出すためのレジスタです。

Table 24. BHM VDD_3V3 Bus Voltage Monitor Register ビットフィールド
bit Symbol Field Description R/W

31

BHM_3V3BUSVNUPD

VDD_3V3 Bus Voltage Not Updated

センサーデータの更新状態を示すビットです。 このビットが "1"にセットされている時、BHM_3V3BUSVフィールドが前回の読み出し時から更新されていない事を示します。 BHMがセンサーからデータを読み出した時、このビットは "0"にクリアされ、BHM_3V3BUSVを読み出したときこのビットは"1"にセットされます。 また、リセット解除後にセンサーデータが取得されていない状態でも、このビットは "1"を示します。

RO

30:16

-

Reserved

Reserved

-

15:0

BHM_3V3BUSV

VDD_3V3 Bus Voltage Monitor

VDD_3V3 電源ドメインのバス電圧を読み出すためのフィールドです。バス電圧の実効データは Bit 15:3に格納されます。

RO

BHM VDD_3V3SYSA Shunt Voltage Monitor Register (Offset 0x2038)

BHM VDD_3V3SYSA Shunt Voltage Monitor Registerは、VDD_3V3SYSA電源ドメインの Shunt Voltageを読み出すためのレジスタです。

Table 25. BHM VDD_3V3SYSA Shunt Voltage Monitor Register ビットフィールド
bit Symbol Field Description R/W

31

BHM_3V3SYSASNTVNUPD

VDD_3V3SYSA Shunt Voltage Not Updated

センサーデータの更新状態を示すビットです。 このビットが "1"にセットされている時、BHM_3V3SYSASNTVフィールドが前回の読み出し時から更新されていない事を示します。 BHMがセンサーからデータを読み出した時、このビットは "0"にクリアされ、BHM_3V3SYSASNTVを読み出したときこのビットは"1"にセットされます。 また、リセット解除後にセンサーデータが取得されていない状態でも、このビットは "1"を示します。

RO

30:16

-

Reserved

Reserved

-

15:0

BHM_3V3SYSASNTV

VDD_3V3SYSA Shunt Voltage Monitor

VDD_3V3SYSA電源ドメインのシャント電圧を読み出すためのフィールドです。シャント電圧の実効データは Bit 15:3に格納されます。

RO

BHM VDD_3V3SYSA Bus Voltage Monitor Register (Offset 0x203C)

BHM VDD_3V3SYSA Bus Voltage Monitor Registerは、VDD_3V3SYSA電源ドメインの Bus Voltageを読み出すためのレジスタです。

Table 26. BHM VDD_3V3SYSA Bus Voltage Monitor Register ビットフィールド
bit Symbol Field Description R/W

31

BHM_3V3SYSABUSVNUPD

VDD_3V3SYSA Bus Voltage Not Updated

センサーデータの更新状態を示すビットです。 このビットが "1"にセットされている時、BHM_3V3SYSABUSVフィールドが前回の読み出し時から更新されていない事を示します。 BHMがセンサーからデータを読み出した時、このビットは "0"にクリアされ、BHM_3V3SYSABUSV を読み出したときこのビットは"1"にセットされます。 また、リセット解除後にセンサーデータが取得されていない状態でも、このビットは "1"を示します。

RO

30:16

-

Reserved

Reserved

-

15:0

BHM_3V3SYSABUSV

VDD_3V3SYSA Bus Voltage Monitor

VDD_3V3SYSA 電源ドメインのバス電圧を読み出すためのフィールドです。バス電圧の実効データは Bit 15:3に格納されます。

RO

BHM VDD_3V3SYSB Shunt Voltage Monitor Register (Offset 0x2040)

BHM VDD_3V3SYSB Shunt Voltage Monitor Registerは、VDD_3V3SYSB電源ドメインの Shunt Voltageを読み出すためのレジスタです。

Table 27. BHM VDD_3V3SYSB Shunt Voltage Monitor Register ビットフィールド
bit Symbol Field Description R/W

31

BHM_3V3SYSBSNTVNUPD

VDD_3V3SYSB Shunt Voltage Not Updated

センサーデータの更新状態を示すビットです。 このビットが "1"にセットされている時、BHM_3V3SYSBSNTVフィールドが前回の読み出し時から更新されていない事を示します。 BHMがセンサーからデータを読み出した時、このビットは "0"にクリアされ、BHM_3V3SYSBSNTVを読み出したときこのビットは"1"にセットされます。 また、リセット解除後にセンサーデータが取得されていない状態でも、このビットは"1"を示します。

RO

30:16

-

Reserved

Reserved

-

15:0

BHM_3V3SYSBSNTV

VDD_3V3SYSB Shunt Voltage Monitor

VDD_3V3SYSB 電源ドメインのシャント電圧を読み出すためのフィールドです。シャント電圧の実効データは Bit 15:3に格納されます。

RO

BHM VDD_3V3SYSB Bus Voltage Monitor Register (Offset 0x2044)

BHM VDD_3V3SYSB Bus Voltage Monitor Registerは、VDD_3V3SYSB電源ドメインの Bus Voltageを読み出すためのレジスタです。

Table 28. BHM VDD_3V3SYSB Bus Voltage Monitor Register ビットフィールド
bit Symbol Field Description R/W

31

BHM_3V3SYSBBUSVNUPD

VDD_3V3SYSB Bus Voltage Not Updated

センサーデータの更新状態を示すビットです。このビットが"1"にセットされている時、BHM_3V3SYSBBUSVフィールドが前回の読み出し時から更新されていない事を示します。 BHMがセンサーからデータを読み出した時、このビットは"0"にクリアされ、BHM_3V3SYSBBUSVを読み出したときこのビットは"1"にセットされます。 また、リセット解除後にセンサーデータが取得されていない状態でも、このビットは "1"を示します。

RO

30:16

-

Reserved

Reserved

-

15:0

BHM_3V3SYSBBUSV

VDD_3V3SYSB Bus Voltage Monitor

VDD_3V3SYSB電源ドメインのバス電圧を読み出すためのフィールドです。バス電圧の実効データは Bit 15:3に格納されます。

RO

BHM VDD_3V3IO Shunt Voltage Monitor Register (Offset 0x2048)

BHM VDD_3V3IO Shunt Voltage Monitor Registerは、VDD_3V3IO電源ドメインの Shunt Voltageを読み出すためのレジスタです。

Table 29. BHM VDD_3V3IO Shunt Voltage Monitor Register ビットフィールド
bit Symbol Field Description R/W

31

BHM_3V3IOSNTVNUPD

VDD_3V3IO Shunt Voltage Not Updated

センサーデータの更新状態を示すビットです。このビットが "1"にセットされている時、BHM_3V3IOSNTVフィールドが前回の読み出し時から更新されていない事を示します。 BHMがセンサーからデータを読み出した時、このビットは "0"にクリアされ、BHM_3V3IOSNTVを読み出したときこのビットは"1"にセットされます。 また、リセット解除後にセンサーデータが取得されていない状態でも、このビットは "1"を示します。

RO

30:16

-

Reserved

Reserved

-

15:0

BHM_3V3IOSNTV

VDD_3V3IO Shunt Voltage Monitor

VDD_3V3IO電源ドメインのシャント電圧を読み出すためのフィールドです。シャント電圧の実効データは Bit 15:3に格納されます。

RO

BHM VDD_3V3IO Bus Voltage Monitor Register (Offset 0x204C)

BHM VDD_3V3IO Bus Voltage Monitor Registerは、VDD_3V3IO 電源ドメインの Bus Voltageを読み出すためのレジスタです。

Table 30. BHM VDD_3V3IO Bus Voltage Monitor Register ビットフィールド
bit Symbol Field Description R/W

31

BHM_3V3IOBUSVNUPD

VDD_3V3IO Bus Voltage Not Updated

センサーデータの更新状態を示すビットです。このビットが "1"にセットされている時、BHM_3V3IOBUSVフィールドが前回の読み出し時から更新されていない事を示します。 BHMがセンサーからデータを読み出した時、このビットは "0"にクリアされ、BHM_3V3IOBUSVを読み出したときこのビットは"1"にセットされます。 また、リセット解除後にセンサーデータが取得されていない状態でも、このビットは "1"を示します。

RO

30:16

-

Reserved

Reserved

-

15:0

BHM_3V3IOBUSV

VDD_3V3IO Bus Voltage Monitor

VDD_3V3IO 電源ドメインのバス電圧を読み出すためのフィールドです。バス電圧の実効データは Bit 15:3に格納されます。

RO

BHM Temperature 1-3 Monitor Register (Offset 0x2050 - 0x2058)

BHM Temperature 1-3 Monitor Registerは、Temperature Sensor 1-3の温度データを読み出すためのレジスタです。

BHM Temperature 1-3 Monitor Registerに格納されるデータは、温度センサー TMP175-Q1の Temperature Registerからの取得データです。 温度センサーの実効データは Bit 15:4に格納されます。 Bit 3:0は ALL 0が格納されます。

Table 31. BHM Temperature 1 Monitor Register ビットフィールド (Offset 0x2050)
bit Symbol Field Description R/W

31

BHM_TEMP1NUPD

Temperature 1 Not Updated

センサーデータの更新状態を示すビットです。このビットが "1"にセットされている時、BHM_TEMP1フィールドが前回の読み出し時から更新されていない事を示します。 BHMがセンサーからデータを読み出した時、このビットは "0"にクリアされ、BHM_TEMP1 を読み出したときこのビットは"1"にセットされます。 また、リセット解除後にセンサーデータが取得されていない状態でも、このビットは "1"を示します。

RO

30:16

-

Reserved

Reserved

-

15:0

BHM_TEMP1

Temperature 1 Monitor

Temperature Sensor 1から取得した温度データを読み出すためのフィールドです。温度センサーの実効データは Bit 15:4に格納されます。

RO

Table 32. BHM Temperature 2 Monitor Register ビットフィールド (Offset 0x2054)
bit Symbol Field Description R/W

31

BHM_TEMP2NUPD

Temperature 2 Not Updated

センサーデータの更新状態を示すビットです。 このビットが "1"にセットされている時、BHM_TEMP2フィールドが前回の読み出し時から更新されていない事を示します。 BHMがセンサーからデータを読み出した時、このビットは "0"にクリアされ、BHM_TEMP2 を読み出したときこのビットは"1"にセットされます。 また、リセット解除後にセンサーデータが取得されていない状態でも、このビットは "1"を示します。

RO

30:16

-

Reserved

Reserved

-

15:0

BHM_TEMP2

Temperature 2 Monitor

Temperature Sensor 2から取得した温度データを読み出すためのフィールドです。温度センサーの実効データは Bit 15:4に格納されます。

RO

Table 33. BHM Temperature 3 Monitor Register ビットフィールド (Offset 0x2058)
bit Symbol Field Description R/W

31

BHM_TEMP3NUPD

Temperature 3 Not Updated

センサーデータの更新状態を示すビットです。このビットが "1"にセットされている時、BHM_TEMP3フィールドが前回の読み出し時から更新されていない事を示します。BHMがセンサーからデータを読み出した時、このビットは "0"にクリアされ、BHM_TEMP3 を読み出したときこのビットは"1"にセットされます。また、リセット解除後にセンサーデータが取得されていない状態でも、このビットは "1"を示します。

RO

30:16

-

Reserved

Reserved

-

15:0

BHM_TEMP3

Temperature 3 Monitor

Temperature Sensor 3から取得した温度データを読み出すためのフィールドです。温度センサーの実効データは Bit 15:4に格納されます。

RO

BHM Software Access Control Register (Offset 0x2060)

BHM Software Access Control Registerは、ソフトウェア指示によりセンサーの任意のレジスタにアクセスするための制御を行うレジスタです。

BHMは Software I2C Access Request (BHM_SWACCREQ)に "1"をセットすると、BHM_SWDEVSEL・BHM_SWREGADR・BHM_SWRWSELに設定された情報をもとにアクセスを行います。 BHM_SWACCREQと他の設定フィールドは、同時にセットすることができます。

BHM_SWRWSELに "0"を設定し、センサーへのライトアクセスを行う場合は、予め BHM Software Access Write Data Registerにライトデータを書き込んでおく必要があります。

Table 34. BHM Software Access Control Register ビットフィールド
bit Symbol Field Description R/W

31:25

-

Reserved

Reserved

-

24

BHM_SWACCREQ

Software I2C Access Request

Softwareによるセンサーへのアクセスを開始するためのリクエストビットです。 このビットに"1"をセットするとセンサーアクセスを開始します。 センサーへのアクセスが完了すると、このビットは自動的に "0"にクリアされます。

R/W

23:19

-

Reserved

Reserved

-

18:16

BHM_SWDEVSEL

Software I2C Access Device Select

Softwareによるセンサーへのアクセスを行う時のセンサーデバイスを選択するためのフィールドです。
0x0: Current Voltage Monitor 1
0x1: Current Voltage Monitor 2
0x2: Temperature Sensor 1
0x3: Temperature Sensor 2
0x4: Temperature Sensor 3
0x5-0x7: 設定禁止

R/W

15:8

BHM_SWREGADR

Software I2C Access Register Address

Softwareによるセンサーへのアクセスを行う時のセンサーのレジスタのアドレスを設定するためのフィールドです。

R/W

7:1

-

Reserved

Reserved

-

0

BHM_SWRWSEL

Software I2C Access Read/Write Select

Softwareによるセンサーへのアクセスを行う時のアクセス方向 (リード/ライト)を設定するためのビットです。
0: Write Access
1: Read Access

R/W

BHM Software Access Write Data Register (Offset 0x2064)

BHM Software Access Write Data Registerは、ソフトウェア指示による I2Cアクセスにおいて、センサーに送信するデータを書き込むためのレジスタです。

Table 35. BHM Software Access Write Data Register ビットフィールド
bit Symbol Field Description R/W

31:16

-

Reserved

Reserved

-

15:0

BHM_SWWRDATA

Software I2C Access Write Data

センサーに送信するデータを設定するフィールドです。

R/W

BHM Software Access Read Data Register (Offset 0x2068)

BHM Software Access Read Data Registerは、ソフトウェア指示による I2Cアクセスによってセンサーから受信したデータを読み出すためのレジスタです。

Table 36. BHM Software Access Write Data Register ビットフィールド
bit Symbol Field Description R/W

31:16

-

Reserved

Reserved

-

15:0

BHM_SWRDDATA

Software I2C Access Read Data

センサーから受信したデータを読み出すためのフィールドです。

RO

BHM Prescaler Register (Offset 0x2080)

BHM Prescale Registerは、BHMがセンサーと行う I2Cの通信タイミングを設定するためのレジスタです。

OBC Module上のセンサーとの通信は I2Cの Standard mode (100 Kbps)で行います。 このレジスタには、以下の計算値で設定される値を設定してください。

\[BHM\_CLKPSC = \frac{System\ Clock\ frequency [MHz]}{0.1} - 1\]
Table 37. BHM Prescale Setting Register ビットフィールド
bit Symbol Field Description R/W

31:16

-

Reserved

Reserved

-

15:0

BHM_CLKPSC

I2C Prescale From System Clock

システムクロックで I2Cの 1周期を生成するカウント数を設定します。

R/W

BHM_CLKPDCの設定による I2C通信の各タイミングは、以下の式で計算できます。

\[START\ Hold\ Time(tHDSTA)[s] = System\ Clock\ period[s] \times \frac{BHM\_CLKPSC+1}{2}\]
\[STOP\ Setup\ Time(tSUSTO)[s] = System\ Clock\ period[s] \times \frac{BHM\_CLKPSC+1}{2}\]
\[Repeated\ START\ Setup\ Time(tSUSTA)[s] = System\ Clock\ period[s] \times \frac{BHM\_CLKPSC+1}{2}\]
\[SCL\ High\ Time(tHIGH)[s] = System\ Clock\ period[s] \times \frac{BHM\_CLKPSC+1}{2}-5\]
\[Data\ Hold\ Time(tHDDAT)[s] = System\ Clock\ period[s] \times 5\]
\[Data\ Setup\ Time(tSUDAT)[s] = System\ Clock\ period[s] \times \frac{BHM\_CLKPSC+1}{2}\]
\[SCL\ Low\ Time(tLOW)[s] = tHDDAT[s] + tSUDAT[s]\]
\[Bus\ Free\ Time(tBUF)[s] = System\ Clock\ period[s] \times \frac{BHM\_CLKPSC+1}{2}+5\]

システムクロックが 48MHz, 24MHzの場合において、I2Cを 100 kbpsに設定する場合の設定値と、I2Cのタイミングを以下に示します。

Standard-mode (100 kbps)通信時の BHM I2C Prescale Setting

Registerの設定値とI2Cタイミング (システムクロックのサイクル数)

Parameter System Clock=48MHz[default] System Clock=24MHz

SYSMON_BHMCLKPSC[15:0] 設定値

0x01DF [Divide by 480]

0x00EF [Divide by 240]

START Hold Timing (tHDSTA)

240 Cycle [5.00us]

120 Cycle [5.00us]

STOP Setup Timing (tSUSTO)

240 Cycle [5.00us]

120 Cycle [5.00us]

Repeated START Setup Timing (tSUSTA)

240 Cycle [5.00us]

120 Cycle [5.00us]

Clock High Timing (tHIGH)

235 Cycle [4.90us]

115 Cycle [4.79us]

Data Hold Timing (tHDDAT)

5 Cycle [0.10us]

5 Cycle [0.21us]

Data Setup Timing (tSUDAT)

240 Cycle [5.00us]

120 Cycle [5.00us]

Clock Low Timing (tLOW)

245 Cycle [5.10us]

125 Cycle [5.21us]

Bus Free Timing (tBUF)

245 Cycle [5.10us]

125 Cycle [5.21us]

BHM Retry Count Register (Offset 0x2084)

BHM Retry Count Registerは、BHMが行うセンサーへのアクセスにおける、リトライ回数の上限を設定するためのレジスタです。

BHMは I2Cバスの通信においてセンサーからアクノリッジが送信されてこない場合にバスエラーと認識します。 BHMはバスエラーが起こった場合、BHM_I2CACCCNTに設定された回数のリトライアクセスを行います。

I2Cアクセスが頻発する事により、BHM_I2CACCCNTに設定されたリトライを行ってもエラーが改善しなかった場合、BHMは I2Cアクセスを停止します。 このとき、BHM Access Control Registerの対象のセンサーの Enableビットを Disableに設定するとともに、BHM Interrupt Status Registerの対象のセンサーの I2C Access Errorビットをセットし、割り込みを発生します。

Table 38. BHM Retry Count Register ビットフィールド
bit Symbol Field Description R/W

31:8

-

Reserved

Reserved

-

7:0

BHM_I2CACCCNT

I2C Access Count

I2Cアクセスにおけるリトライ回数を設定するフィールドです。

R/W

BHM Access Status Register (Offset 0x20C0)

BHM Access Status Registerは、BHM機能が持つ I2Cバスの状態を示すレジスタです。

このレジスタの全てのビットが "0"を示す時、I2Cバスは Idle状態であることを示します。

Table 39. BHM Access Status Register ビットフィールド
bit Symbol Field Description R/W

31:6

-

Reserved

Reserved

-

5

BHM_SWBUSY

Software Access Busy

ソフトウェアからの指示により、BHMが いずれからのセンサーに対して行うアクセスの状態を示すビットです。

RO

4

BHM_TEMP3BUSY

Temperature Sensor3 Access Busy

BHMが Temperature Sensor 3に対して行う自動アクセスの状態を示すビットです。センサーの初期化時とデータ読み出し時に、このビットは "1"を示します。

RO

3

BHM_TEMP2BUSY

Temperature Sensor2 Access Busy

BHMが Temperature Sensor 2に対して行う自動アクセスの状態を示すビットです。センサーの初期化時とデータ読み出し時に、このビットは "1"を示します。

RO

2

BHM_TEMP1BUSY

Temperature Sensor1 Access Busy

BHMが Temperature Sensor 1に対して行う自動アクセスの状態を示すビットです。センサーの初期化時とデータ読み出し時に、このビットは "1"を示します。

RO

1

BHM_CVM2BUSY

Current Voltage Monitor2 Access Busy

BHMが Current Voltage Monitor 2に対して行う自動アクセスの状態を示すビットです。センサーの初期化時とデータの読み出し時に、このビットは "1"を示します。

RO

0

BHM_CVM1BUSY

Current Voltage Monitor1 Access Busy

BHMが Current Voltage Monitor 1に対して行う自動アクセスの状態を示すビットです。センサーの初期化時とデータの読み出し時に、このビットは"1"を示します。

RO

System Monitor IP Version Register (Offset: 0xF000)

System Monitor IP Version Registerは、System Monitorの IPコアバージョンを示すレジスタです。

Table 40. System Monitor IP Version Register ビットフィールド
bit Symbol Field Description R/W

31:24

SYSMON_MAJVER

System Monitor IP Major Version

System MonitorコアのMajor Versionを示します。

RO

23:16

SYSMON_MINVER

System Monitor IP Minor Version

System MonitorコアのMinor Versionを示します。

RO

15:0

SYSMON_PATVER

System Monitor IP Patch Version

System MonitorコアのPatch Versionを示します。

RO